当前位置:首页 > 新闻中心 > 学院新闻
喜迎党代会 奋进这五年
发布日期:2026-04-13 阅读:

风劲帆满启新程,凝心聚力向未来。值此学校第四次党代会即将召开之际,回望过去五年,法学院党委团结带领全院师生,坚守为党育人、为国育才初心使命,紧扣法治人才培养根本任务,在党建引领、思政育人、教学科研、人才培养等方面真抓实干、奋勇争先,以扎实成效谱写学院高质量发展新篇章,向学校第四次党代会献礼。

一、党建:学院党委入选全省高校党建工作标杆院系

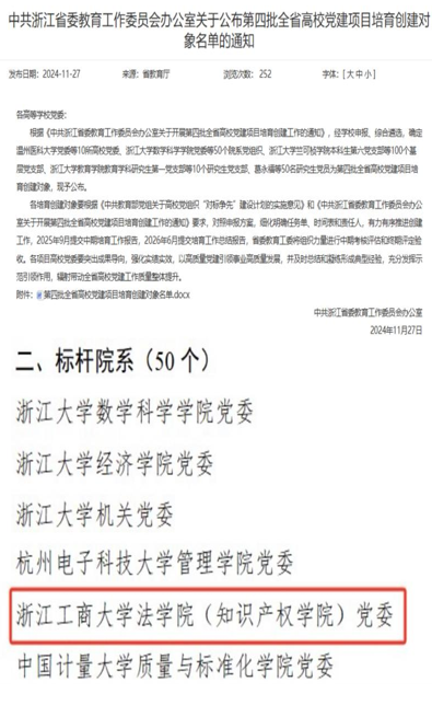
2024年11月,浙江省委教育工作委员会公布第四批全省高校党建项目培育创建对象名单,学院党委成功入选全省高校标杆院系创建项目,标志着学院党建工作取得重要突破。与此同时,学院党建联建案例获评省高校校企地党建联建典型案例;此前,支部服务品牌入选省高校党建特色服务品牌案例和全国“两学一做”风采展示优秀支部奖。

    

二、思政:学院着力打造习近平法治思想宣教“金名片”

经过持续努力,我院“习近平法治思想宣教团队”建成了涵盖专业必修课、通识课、培训课、学院党课、援疆金课等课程完备、体系完整的习近平法治思想“课程群”,在校内外宣传、讲授习近平法治思想百余场,广受赞誉。2023年2月,入选浙江省高校思想政治工作中青年骨干教师。

    

三、教学:学院多项成果实现历史性突破

五年来,学院获评省级教学成果一等奖,新增国家级一流本科课程,教师获批教育部战略新兴领域教材、教育部产学合作协同育人项目,获评浙江省高校青年教师教学竞赛一等奖。学院与省高院、省检察院、省商务厅等合作开设课程,新增30家实习实践基地,推动以“统筹国内法治与涉外法治”为实践导向的法学教育培养机制不断走向成熟。

    

四、科研:学院高质量成果再创佳绩

学院牢牢把握加快建构以中国自主知识体系为核心的中国特色哲学社会科学体系、学术体系、话语体系的使命任务,持续产出了一大批具有标志性的高质量科研成果。五年来,学院教师在法学“三大刊”发文5篇,CLSCI累计发文30余篇。获批省部级以上科研项目76项,其中国家社科基金项目20余项(含重点项目3项)。获得省部级以上领导批示近百项,其中国家级领导肯定性批示24项。

五、平台:学院平台建设成果卓著

五年来,学院在法学一级学科博士授权点的基础上,聚焦各类高水平平台建设。成功入选教育部首批“涉外法治人才协同培养创新基地”、浙江省一流学科A类,获批法学博士后科研流动站,形成了覆盖本科生、硕士研究生、博士研究生、博士后以及留学生的完整培养体系,为国家法治实践提供强有力的人才支持。

    

六、学工:思政与志愿服务获国家级荣誉

五年来,学院思政团队坚持立德树人铸魂、德法兼修赋能,多项成果获评国家级荣誉,先后荣获第十四届“中国青年志愿者优秀个人”、全国高校网络教育优秀作品推选展示活动一等奖、全国高校思政工作案例大赛三等奖等,充分展示了我院学工团队的实力。

    

七、育人:学院本科招生领跑省属高校

本科招生连续八年位居省属高校法学类专业第一,办学声誉广受社会各界认可。人才培养多点突破,本科生继续深造率攀升至38.3%,法考通过率常年稳定在80%以上,研究生公务员“上岸率”达43%,升学、职业认证、就业全面开花,彰显卓越法治人才培养实力。

    

八、竞赛:学生竞赛成绩再攀新高

学生科创实力节节攀升,近五年多篇本科生撰写的学术论文发表在在CSSCI期刊。斩获“挑战杯”全国创业计划竞赛金奖、“挑战杯”全国课外学术科技作品竞赛一等奖、中国青年志愿服务项目金奖、国际人道法英文模拟法庭竞赛一等奖、中国国际大学生创新大赛银奖等二十余项荣誉,实现国家级赛事获奖数量历史性突破。

    

九、交流:高水平学术交流赋能学院发展

五年来,学院承办教育部高等学校法学类专业教学指导委员会、中国法学会法学教育研究会年会、全球数字法治贸易论坛、“海峡两岸法学论坛”等重要会议。学院与省司法厅共建法治浙江建设研究院,与省商务厅共建浙江省贸易救济研究院,与省台办合作成立台湾研究院,与山东华信清算重组集团牵头成立国内首家破产重组研究院等。学院的学术影响力与社会贡献度得到有效提升。

    

十、治理:学院内部治理工作效果显著

改革转型之际,机遇与挑战并存,考验和困难增多,学院积极提升治理能力,主动完善治理体系,在分配等重大决策上优先保障教学等基础工作,竭力为教师发展提供坚实保障。学院整体稳中向好、凝聚力持续增强,2022年学院首次获评“三育人”先进集体,2023年学院党委首次获评“先进基层党组织”,学院主管岗教师实现“优秀教育工作者”荣誉全覆盖。

    

     

上一条: 方涧副教授受邀参加中国法学会香港基本法澳门基本法研究会年会 2026-04-16
下一条: 校党委书记傅关福调研法学院(知识产权学院) 指导推进学科高质量发展 2026-04-07

版权所有 ©2017 浙江工商大学法学院 All Right Reserver. Email:law@mail.zjgsu.edu.cn
地址:浙江省杭州市下沙高教园区学正街18号 联系电话:(86)571-28008182 浙ICP备05073962号 浙公网安备33011802000512号